Ͷ×ÊÕß±£»¤
Investor Protection
·¸·¨Ö¤È¯ÆÚ»õ»î¶¯ÊǵäÐ͵ÄÉæ¶àÐÍÎ¥·¨·¸×ï»î¶¯£¬ÑϳÁ×ÌÈÅÁËÕý³£µÄ¾¼Ã½ðÈÚÖÈÐò£¬·ÛËéÉç»áºÍгÓë²»±ä¡£
µ±Ç°£¬·¸·¨Ö¤È¯»î¶¯µã¶àÃæ¹ã£¬ÍøÉÏ×÷°¸¡¢ÍŶÓ×÷°¸¡¢×¨Òµ»¯×÷°¸ÌصãÏÔÖø£¬ÓµÓкÜÇ¿µÄºýŪÐÔºÍÎóµ¼ÐÔ£¬ÑϳÁÇÖº¦Í¶×ÊÕßÀûÒæ£¬ÇÖÈű¾Ç®Êг¡ÖÈÐò¡£
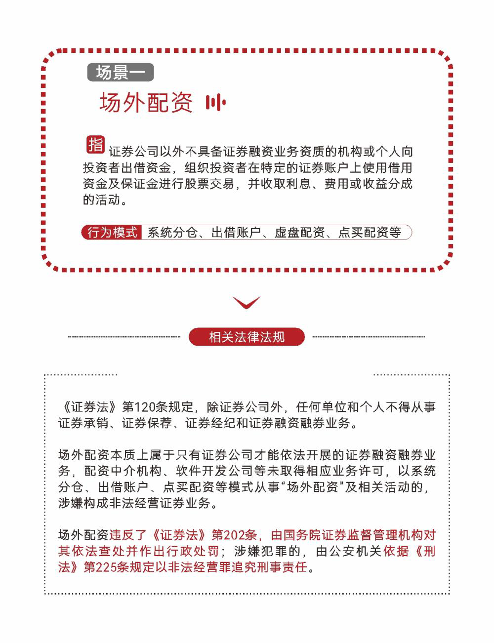
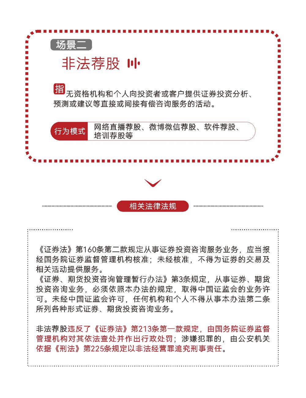
³¡±íÅä×Ê¡¢·¸·¨¼ö¹É¡¢ºÚȺ¡¢ºÚAPP¡¢¹ÉÊкÚ×졢Υ¹æ»ù½ðÍÆ½éµÈÊÇ·À±¸·¸·¨Ö¤È¯ÆÚ»õ»î¶¯µÄ³ÁµãÁìÓò¡£
Ͷ×ÊÀí²Æ²»ÊÜÆ£¬²éÇå×ÊÖÊÊǹؼü¡£¿ìÀ´Ïàʶ¡¾8ÖÖµäÐÍ·¸·¨Ö¤È¯ÆÚ»õ»î¶¯¡¿´óºÏ¼¯£¬°ÑÎÕ¼ø±ð·À±¸¼¼ÇÉ£¬¸÷È˱£»¤ºÃ×ÔÉíºÏ·¨È¨Àû°É£¡
?
·À±¸·¸·¨Ö¤È¯ÆÚ»õ»î¶¯µÄ¹Ø¼üÊÇҪѧ»á²éÎʲ¢ºËʵÓйػú¹¹¡¢ÈËÔ±µÄÉí·ÝºÍ×ÊÖÊ¡£¹«¼ÒÄܹ»Í¨¹ýÒÔÏÂÇþ·²éÎÊ¡¢ºËʵÓйػú¹¹ÊÇ·ñ»ñµÃ¾ÓªÖ¤È¯ÆÚ»õÒµÎñÐí¿É£¨Ô̺¬Ö¤È¯¡¢ÆÚ»õͶ×ÊÕ÷ѯҵÎñ£©¡¢ÓйØÈËÔ±ÊÇ·ñ¾ß±¸´ÓÒµ×ʸñºÍÓйØÐÐΪÊÇ·ñºÏ·¨ºÏ¹æ£º
Ò»ÊǵǼ֤¼à»áÍøÕ¾£¨www.csrc.gov.cn£©£¬ÔÚ¡°ºÏ·¨»ú¹¹¡±Ãû¼ÖвéÎÊÓйػú¹¹ÊÇ·ñΪºÏ·¨»ú¹¹¡£
¶þÊǵǼÖйú֤ȯҵлáÍøÕ¾£¨www.sac.net.cn£©¡¢ÖйúÆÚ»õҵлáÍøÕ¾£¨www.cfachina.org£©²éÎÊÓйØÈËÔ±ÊÇ·ñ»ñµÃ´ÓÒµ×ʸñ£¬µÇ¼Öйú֤ȯͶ×Ê»ù½ðҵлáÍøÕ¾£¨www.amac.org.cn£©²éÎÊ˽ļ»ù½ðÊÇ·ñµÇ¼ÇµÇ¼Ç¡£
ÈýÊÇͨ¹ýÖ¤¼à»áÅɳö»ú¹¹ºËʵÓйػú¹¹Ä³ÈËÔ±µÄÐÐΪÊÇ·ñºÏ·¨£¬Í¨¹ýºÏ·¨Ö¤È¯ÆÚ»õ»ù½ð¾Óª»ú¹¹µÄ¹Ù·½Õ÷ѯÇþ·ºËʵÓйØÒµÎñ¡¢ÈËÔ±µÄÕæÊµÐÔ¡£
?
-
2025-03-17
×ÔÔ¸ÐÔÐÅÅûÈÔÓ¦ºÏ¹æ-Î¥·´¹æ¶¨ÊÜ´¦·£
-
2025-03-17
Å×Îï¶úÄ¿Éú£ºÉí¼ÛÊ®ÒÚÈ´ÉîÏݺÚÄ»ÂòÂôÄà̶
-
2024-05-17
Ô¤·À8ÖÖµäÐÍ·¸·¨Ö¤È¯ÆÚ»õ»î¶¯
-
2024-02-20
¾¯ÌèÈýÀàÐÂÐÍ·¸·¨¼¯×Êģʽ
-
2023-10-19
Ͷ×ÊÊÇÒ»³¡×êÓª¼«ÖÂÀíÐÔµÄÓÎÏ·
-
2023-05-18
È«Ãæ×¢²áÔìÏ£¬ÖÐÓ×Ͷ×ÊÕ߸ÃÈôºÎÓ¦¶Ô£¿
